価格交渉歓迎!製作完了! 電気工事業者用シーケンサー・タッチパネル 学習制御盤 PLCトレーニングシステム|アドウィンオンラインショップ
(5776件)
Pontaパス特典
サンキュー配送
53352円(税込)
534ポイント(1%)
Pontaパス会員ならさらに+1%ポイント還元!
送料
(
)
5762
配送情報
お届け予定日:2026.04.06 8:20までにお届け
※一部地域・離島につきましては、表示のお届け予定日期間内にお届けできない場合があります。
ロットナンバー
73487128324
お買い物の前にチェック!
Pontaパス会員なら
ポイント+1%
ポイント+1%
商品説明













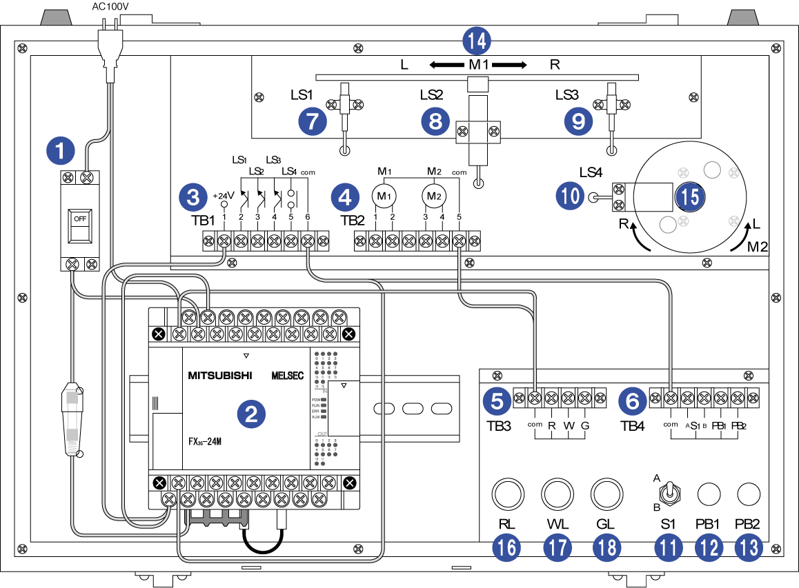
三菱 FXシーケンサー・GOTタッチパネル 学習用制御盤\r 好評をいただきましたので在庫品の電装機器を使い製作しました。\r\r希望価格 ¥150.000 で即決落札して貰えれば,パナソニックの PC.\rCF-SX3 もお付けします。OSはWin11proにアップグレード済み。\rGX Dveloper,GT Works3,製図用CADソフト,その他アプリも多数のインストールしておきます。\r\r電気工事関係の仕事の人でシーケンス制御 (ハード) は少し解るが,これからシーケンサー (ソフトのプログラム) を勉強したいと思う方,タツチパネル制御も覚えたい方どうでしょうか!\r\r私も以前は電気工事関係の仕事が多くて,ハード関係は強かったのですが,時代の流れでシーケンサー (プログラム) の勉強もしないと仕事も貰えない時代となりました。\r最初はパソコンとシーケンサー・タッチパネルとの通信さえできなく,メーカに電話し窓口をたらいまわしになりながら,何日間も苦労しまた。\r\r現在インストール中の プログラムは以前客先に納品したものです。\r直径5m以上もある,たいこの制御盤 (皮革工場の革のなめし工程)で シーケンサーとタッチパネルでプログラム制御しています。\r\r落札していただければ シーケンサー・タッチパネルの制御図面,\rフローチャート図,プログラムデーターもお付けいたします。\rフローを参考にセレクトSW・タッチパネルを操作すると\r表示ランプなどが連動しタッチパネルで動作が確認できます。\r\r自分でプログラムを作れるようになれば,表示ランプ・タッチパネルなどに動作を割り当てれば,自分の作った制御回路での動作確認ができます。\r\rシーケンサー 新古品(定価¥80.000以上),タッチパネルは引上げ中古美品(定価¥100.000以上)\rそれ以外は新品で通信ケーブルでも¥5.000 以上します。 \r使用機器材料だけでも¥200,000 以上 します。\r通常 設計・製作費を入れると納品時は¥350,000 以上しました。\r\r落札していただければ,微力ながら通信設定・プログラム打込み・動作確認などこちらで解る範囲の事は電話対応させていただきます。\r\r最初は私も独学で大変苦労しました。\rこれから勉強したい電気屋さん,力不足ですが少しでも応援をしたいと思います。\r\rPCの写真はSX4で同程度です。
| カテゴリー: | スマホ・タブレット・パソコン>>>PC周辺機器>>>その他 |
|---|---|
| 商品の状態: | 目立った傷や汚れなし","細かな使用感・傷・汚れはあるが、目立たない |
| 配送料の負担: | 送料込み(出品者負担) |
| 配送の方法: | クロネコヤマト |
| 発送元の地域: | 兵庫県 |
| 発送までの日数: | 2~3日で発送 |
レビュー
商品の評価:




4.7点(5776件)
- Shiroron
- すごく美味しかったです。 家族全員気に入っています。
- だい 9696
- これ美味しかったです!!また食べたいと思いました!
- 大きな爺さん
- 香りも良くて美味しかったです!お酒のおつまみにぜひオススメです。
- へち660
- 柔らかくてタレも美味しいかったです。もう少し大きかったらよかったな
- Papayaonfire
- お得感あってすごくよかったです。 元々はうなぎ嫌いでここ1,2年で大好きになった人間で色々なお店からお取り寄せしていますが、こちらのお店が丁寧な仕事をされていてタレもいまのところこちらのお店が一番好み♪ ずーっとうなぎが好きな主人もまったく同じ意見です。
- たつや4111
- 美味しいです。大満足です。まだよろしくお願いします
- けつあご13世
- デカスギ!こんなのどじょうじゃない(笑) ワカサギ大の大きさね。 骨がキツクテ。・・・・参考になればと思い画像添付します。 もっと小さいのが好みでした
- fumiaki1223
- 一度食べてみたいと思い購入しました 皮と身の間のプルプルっとした食感がとてもよかったです 味も淡白で癖がなく付いていたタレもおいしかったです また機会があったら購入したいです
- なまず56
- 美味しさと共に、食卓の一品には欠かせません。
- TOMO0814
- 鮭の油がすごいうまい。 またリピートします。
- kukku1103
- 初めて食べましたが、さっぱりした白身なのに味にこくがあってとてもおいしかったです。
すべて見る
お店の情報
7,367
連絡・応対
4.3
配送スピード
4.3
梱包
4.3










